Análise estratigráfica e tafonômica da sequência Neopraguiana - Eoemsiana do setor nordeste do sítio urbano de Ponta Grossa, Paraná, Brasil. DOI: 10.5212/TerraPlural.v.7iEspecial.0010
Resumo
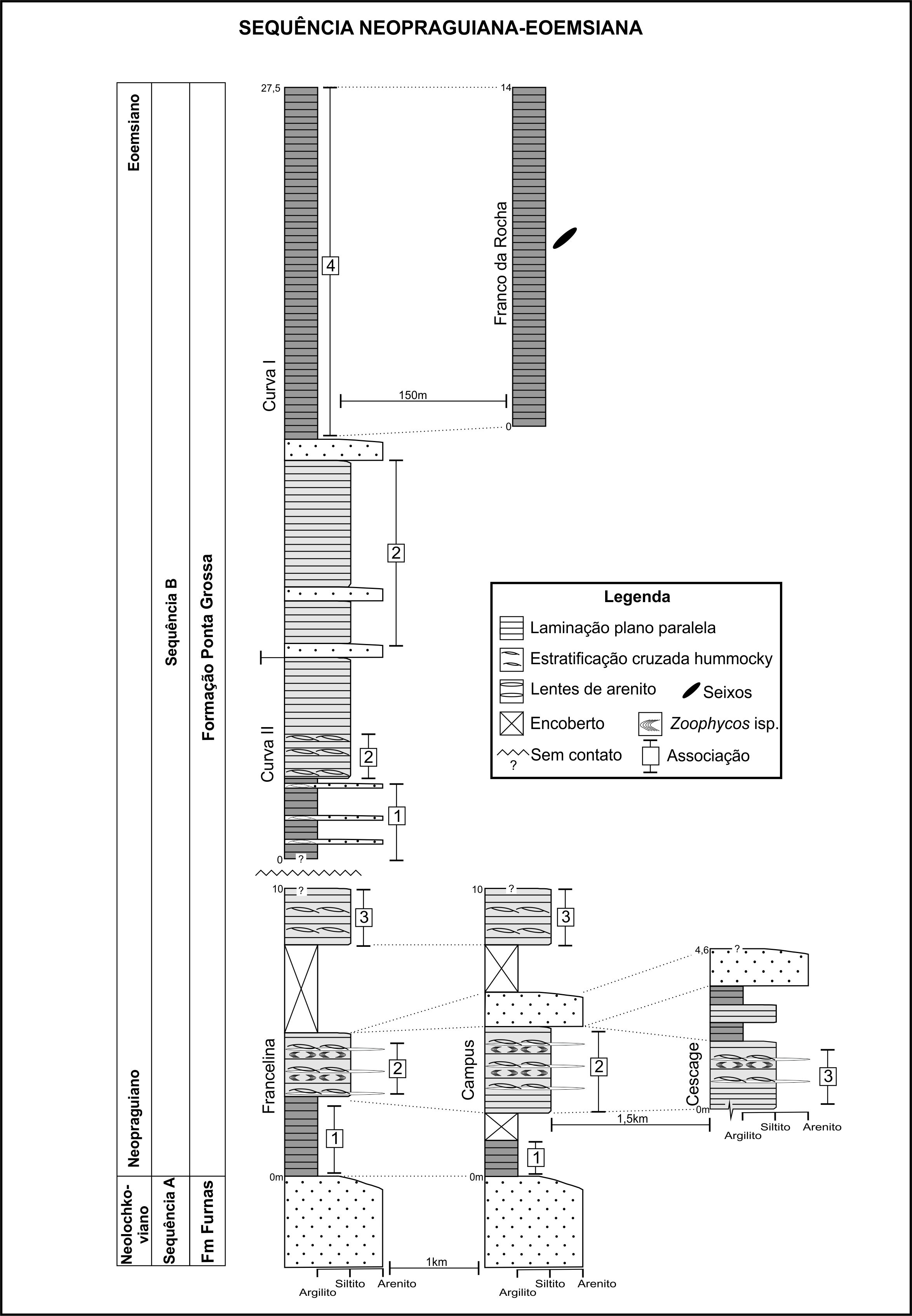
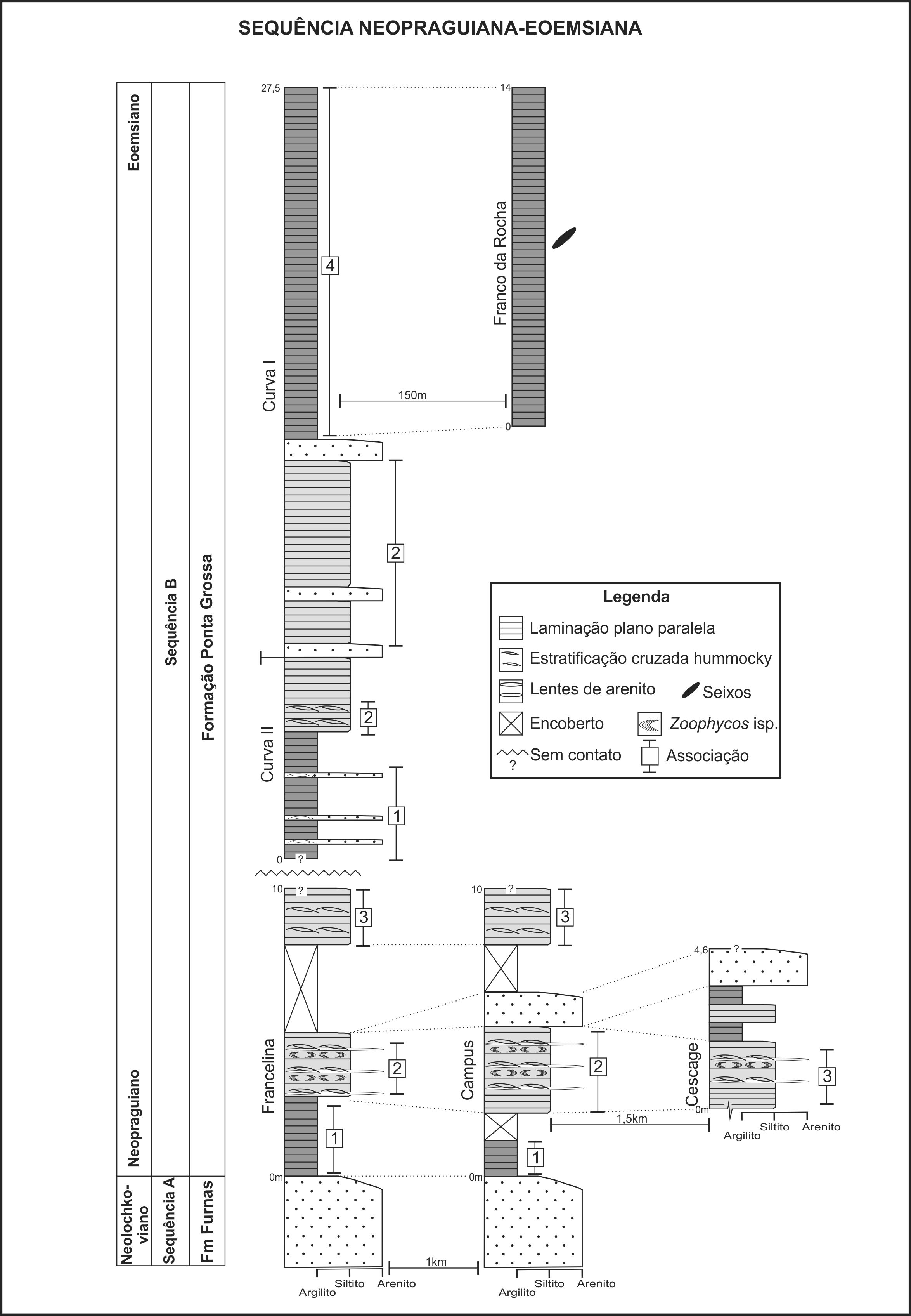
O estudo tafonômico desenvolvido nas seções estratigráficas de superfície
denominadas Cescage e Curva II forneceu dados que, em conjunto com as demais
seções correlacionadas (Francelina, Campus UEPG, Curva I e Franco da Rocha), foram
suficientes para diagnosticar ambientes de shoreface a offshore em toda a Sequência B
da Formação Ponta Grossa. Foram identificadas 4 associações tafonômicas (AT) que
se distinguem pelas diferentes assinaturas tafonômicas, como graus de autoctonia/
aloctonia, diacronismo e processos sedimentares. Destaca-se aqui que, possivelmente,
o registro tafonômico de associações fósseis influenciadas por eventos de tempestade
são consideradas como condição subprimária. Essas novas interpretações auxiliam
nos estudos paleoambientais e paleoautoecológicos, além da possibilidade de estimar a magnitude dos eventos de tempestade que atuaram na formação das concentrações
fossilíferas aqui estudadas.
Downloads
Downloads
Publicado
Como Citar
Edição
Seção
Licença
Os autores mantêm os direitos autorais e concedem à revista o direito de primeira publicação, que permite o compartilhamento do trabalho com reconhecimento da sua autoria e publicação inicial nesta revista. Os autores autorizam a distribuição para indexadores e repositórios institucionais, com reconhecimento da sua autoria e publicação inicial nesta revista. Autores são estimulados a distribuir a versão on line do artigo (por exemplo, em repositórios institucionais ou em sua página pessoal), considerando que isso pode gerar alterações produtivas, bem como aumentar o impacto e as citações do artigo publicado.

Este obra está licenciado com uma Licença Creative Commons Atribuição 4.0 Internacional.









